Pular para o conteúdo
SCGE

SCGE

Site da Secretaria da Controladoria do Estado de Pernambuco

  • SCGE
    • Institucional
    • Agenda dos Secretários
    • Estrutura organizacional
    • Identidade organizacional
    • Planejamento estratégico
    • Programa de Integridade
    • LGPD SCGE
    • Legislação
    • Secretários
    • Comissão de Ética
    • Chamamento Público
  • ATUAÇÃO
    • Carta de Serviços
    • Auditoria
    • Convênios e Regularidade
    • Integridade e Correição
    • Escola de Controle Interno
    • Gestão de Obras e Serviços de Engenharia
    • Laboratório de Inteligência de Dados
    • LGPD Pernambuco
    • Governança e Riscos
    • Portal de Orientação
    • Ouvidoria-Geral
    • Transparência e Participação Cidadã
    • Sistemas e Portais
    • Unidade de Controle Interno
  • TRANSPARÊNCIA
    • Área Principal da Transparência
    • Informações Institucionais
    • Perguntas Frequentes
    • Responsabilidade Fiscal
    • Fiscalização e Controle
    • Transferências Estaduais e Acordos
    • Receitas, Transferências da União, Dívida Ativa e Renúncia de Receita
    • Despesa
    • Licitações, Contratos e Fornecedores
    • Obras Públicas
    • Patrimônio Público
    • Recursos Humanos
    • Serviço de Informação ao Cidadão – SIC
    • Mapa de Contratos – SCGE
    • Mapa de Contratos de Terceirizados – SCGE
    • Mapa de Diárias e Passagens – SCGE
  • SISTEMAS
    • Certidão de Regularidade de Prestação de Contas (CRPC)
    • Cadastro de Regularidade de Transferências (CRT)
    • Gerenciamento de Transferências Voluntárias e Parcerias (GTV)
    • e-Controle
    • OBRAS.PE
    • SCGE Orienta
    • WEB Regularidade
    • Sistema de Integridade
    • Consulta de Certificados de Integridade
  • SERVIDOR
  • IMPRENSA
    • Publicações Oficiais
    • Newsletter
    • Contatos
  • CEP
    • Comissão de Ética Pública
  • OUVIDORIA
  • FALE CONOSCO

Instrumentos de Controle

  • POP – Atendimento das demandas dos Órgãos de Controle
  • Fluxo do Atendimento das demandas dos Órgãos de Controle
  • Instrução de Serviço Interno
  • Errata

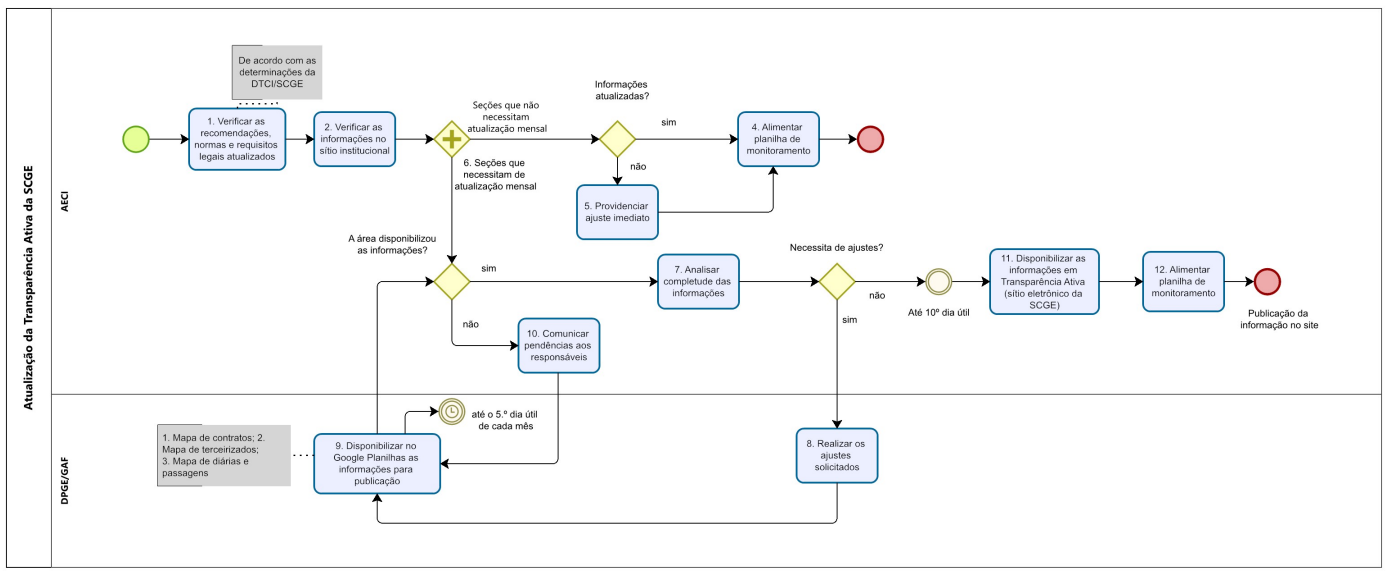
  • Fluxo – Monitoramento da Transparência Ativa da SCGE
  • POP – Monitoramento da Transparência Ativa da SCGE

Notícias recentes

  • SCGE lança o Sistema de Correição do Poder Executivo Estadual de Pernambuco – SISCOR

    7 de março de 2024 11:20

  • Riscos nas Contratações Públicas: SCGE publica Política Geral para melhoria dos processos de contratações públicas

    23 de março de 2023 11:22

  • Reunião sobre o Programa de Reestruturação e de Ajuste Fiscal teve participação ativa de gestores estaduais

    18 de março de 2022 16:33

  • SCGE lança Guia Prático e Cartilha sobre Gerenciamento de Riscos

    1 de março de 2022 11:42

  • Ouvidoria Geral do Estado realiza ação no Terminal Pelópidas Silveira para marcar o Dia Nacional do Ouvidor

    16 de março de 2026 14:45

  • Governo de Pernambuco implanta o sistema Obras.PE em tempo recorde e estabelece novo padrão na gestão de obras públicas

    12 de março de 2026 11:24

  • Ouvidoria Geral do Estado realiza ação no Terminal Pelópidas Silveira para marcar o Dia Nacional do Ouvidor

    12 de março de 2026 10:21

Sobre a SCGE

A SCGE tem a missão de promover a melhoria da gestão pública por meio do fomento ao controle social, da transparência, da orientação ao gestor, da prevenção e combate à corrupção, em benefício da sociedade.

Endereço

Rua Santo Elias, 535 – Espinheiro – Recife | PE
CEP.: 52020-095

Contato

(081) 3183-0800
scge@cge.pe.gov.br
ouvidoria@ouvidoria.pe.gov.br

Nossos sites

Ouvidoria-Geral do Estado
Portal da Transparência
Lei de Acesso à Informação
Portal de Dados Abertos

Desenvolvido e Customizado pela SCGE - 2020
-->